# О проверках
# Анкета пользователя
Анкета пользователя (англ. «applicant») – это сущность, представляющая одного конкретного пользователя (физ. лицо) в нашей системе. Анкета содержит в себе данные, документы и изображения, которые необходимы для проверки пользователя согласно настроенному уровню.
# Уровень проверки
В IDnGO процесс проверки пользователя строится на основе уровней проверки, которые вы можете настраивать в соответствии с требованиями вашего бизнеса в разделе «Уровни проверок» Дешборда.
Уровень — это определённая последовательность шагов, которую должен пройти пользователь для подтверждения своей личности.
Количество уровней не ограничено. Вы можете сформировать любую комбинацию шагов в зависимости от вашего сценария и требований регуляторов. Например, вы можете задать разные уровни для регионов с высоким и низким уровнем риска.
Шаги представляют собой отдельные этапы в уровне, такие как проверка удостоверения личности, проверка фото, прохождение liveness-проверки живости, заполнение анкеты и др.
# Шаги проверки
| Название | Описание |
|---|---|
EMAIL_VERIFICATION | Шаг проверки электронной почты. |
QUESTIONNAIRE | Шаг проверки опросника. |
APPLICANT_DATA | Шаг проверки предоставленных данных. |
IDENTITY | Шаг проверки удостоверения личности. |
IDENTITY2 | Шаг проверки 2-го удостоверения личности. |
IDENTITY3 | Шаг проверки 3-го удостоверения личности. |
IDENTITY4 | Шаг проверки 4-го удостоверения личности. |
PROOF_OF_ADDRESS | Шаг проверки подтверждения адреса проживания. |
SELFIE | Шаг проверки фото. |
SELFIE2 | Шаг проверки 2-го фото. Свяжитесь с нами для добавления этого шага. |
# Доступные типы документов
| Тип документа | Описание |
|---|---|
PASSPORT | Паспорт. |
DRIVERS | Водительское удостоверение. |
ID_CARD | Удостоверение личности ID-карта. |
RESIDENCE_PERMIT | Вид на жительство или документ о регистрации в другом городе/стране. |
UTILITY_BILL | Документ, подтверждающий адрес проживания PoA. Полный список допустимых в качестве PoA документов см. здесь. |
SELFIE | Фото с документом. |
PROFILE_IMAGE | Изображение профиля, т.е. аватар (не нужно отправлять дополнительные метаданные). |
VEHICLE_REGISTRATION_CERTIFICATE | Свидетельство о регистрации транспортного средства. |
WORK_PATENT | Патент на осуществление трудовой деятельности. (Шаг проверки IDENTITY4.) |
MIGRATION_CARD | Миграционная карта иностранного гражданина. (Шаг проверки IDENTITY4.) |
TEMPORARY_RESIDENCE_PERMIT | Разрешение на временное проживание. (Шаг проверки IDENTITY4.) |
WORK_PERMIT | Разрешение на работу на территории страны. (Шаг проверки IDENTITY4.) |
Для гибкой настройки сценариев проверки мы предлагаем визуальный конструктор «Логика проверки анкет» в разделе «Интеграция SDK» Дешборда. Он позволяет создавать разнообразные пути проверки пользователей с помощью блоков, соединяемых в нужной последовательности: условий, действий, переходов между уровнями и т. д.
Таким образом, наша система предоставляет гибкий механизм настройки процесса проверки и позволяет точно адаптировать его под разные целевые группы, страны, категории риска и бизнес-процессы.
# Действия пользователя (actions)
Действия пользователя (англ. «action») — это отдельный тип проверок, который выполняется независимо от основной проверки пользователя и не влияет на её результат. Дополнительную проверку можно назначить в настройках уровня.
Проверку действий пользователя можно запускать при срабатывании определенных событий. Например, в ситуации когда нужно убедиться в том, что именно владелец аккаунта в данный момент пользуется учетной записью, запускается действие пользователя «Авторизация по визуальным данным».
Подробнее см. в разделе Действия пользователя (actions).
# Окружения Дешборда
У нас есть два окружения:
- Тестовое окружение (Sandbox): используется только для тестирования вашей интеграции с IDnGO. В этом окружении не выполняются реальные проверки.
- Основное окружение (Production): используется для реальных проверок пользователей. Для получения доступа к Основному окружению сначала необходимо протестировать интеграцию, так как мы хотим убедиться, что всё работает корректно.
Переключение между окружениями доступно в правом верхнем углу Дешборда.
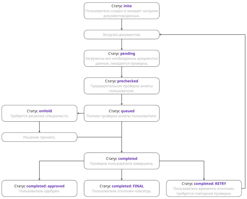
# Схема проверки пользователя

- После того как создаётся новая анкета пользователя, её статус становится
init— ожидается загрузка документов или данных. - Пользователь загружает необходимые документы и данные, после чего статус становится
pending— ожидается проверка пользователя. - Во время проверки пользователя статус меняется на
prechected/queued. - В зависимости от ваших настроек иногда может потребоваться вмешательство специалиста, в таком случае статус становится
onHold— ожидается решение специалиста. - После завершения процесса проверки статус анкеты пользователя меняется на
completed— проверка завершена.
# Результаты проверки
Результаты проверки пользователя могут быть двух видов:
GREEN— проверка прошла успешно.RED— обнаружены некоторые нарушения.
ПолеreviewRejectTypeдля ответаREDсообщает тип отказа. Возможны следующие значения:FINAL— окончательный отказ без возможности для пользователя загрузить новые фотографии (например, когда пользователь оказывается мошенником, или в настройках стоит запрет на регистрацию пользователей младше 18-ти лет).RETRY— временный отказ, пользователь может загрузить новые фотографии/данные (например, если пользователь загрузил фотографию документа плохого качества, он может прислать новые фотографии и успешно пройти проверку).
# Языки
Мы поддерживаем и автоматически обновляем этот список языков:
| Код ISO 639-1 Альфа-2 | Код ISO 639-2 Альфа-3 | Язык |
|---|---|---|
ar | ara | Арабский |
bn | ben | Бенгальский |
bg | bul | Болгарский |
my | mya | Бирманский |
km | khm | Центральный кхмерский |
zh | zho | Китайский упрощенный |
zh-tw | zho | Китайский традиционный |
cs | ces | Чешский |
nl | nld | Голландский |
en | eng | Английский |
et | est | Эстонский |
fi | fin | Финский |
fr | fra | Французский |
de | deu | Немецкий |
da | dan | Датский |
el | ell | Греческий |
hi | hin | Хинди |
hu | hun | Венгерский |
hy | hye | Армянский |
id | ind | Индонезийский |
it | ita | Итальянский |
ja | jpn | Японский |
ko | kor | Корейский |
ka | kat | Грузинский |
lo | lao | Лаосский |
lt | lit | Литовский |
ms | msa | Малайский |
no | nor | Норвежский |
fa | fas | Персидский |
fl | fil | Филиппинский |
pl | pol | Польский |
pt | por | Португальский |
pt-br | por | Португальский (бразильский) |
ro | ron | Румынский |
ru | rus | Русский |
sk | slk | Словацкий |
es | spa | Испанский |
th | tha | Тайский |
tr | tur | Турецкий |
uk | ukr | Украинский |
ur | urd | Урду |
vi | vie | Вьетнамский |
Вы можете указать любой код ISO 639-1 при инициализации SDK, если у нас нет такого языка, то автоматически произойдет переход на английский язык (en).
В разделе «Переводы SDK» Дешборда можно просматривать и редактировать текст для различных локалей.
# Обмен пользователями между партнерскими сервисами
Если вы начинаете сотрудничество с другим нашим клиентом и хотите упростить и ускорить проверку пользователей, отличным решением будет объединить ваши пользовательские базы через IDnGO.

Предположим, пользователь A прошел проверку у нас для сервиса X и теперь регистрируется в партнерском сервисе Y. Если X согласен поделиться информацией об A с Y, это можно сделать следующим образом:
- X сгенерирует
shareTokenи передаст его Y; - Y импортирует пользователя А с помощью токена;
- Y получает пользователя А со всеми его данными и документами в своей базе пользователей.
Внимание:
Перед использованием функции обмена пользователями свяжитесь с нами, чтобы подписать трехстороннее соглашение об обмене персональными данными с вами, IDnGO и вашим партнерским сервисом.